Doelen¶
Om het gedrag van een gas beter te begrijpen moeten we de microscopische eigenschappen van ons model (zoals massa, snelheid, impuls en energie per deeltje) nu verbinden aan de macroscopische eigenschappen van het systeem (zoals druk en temperatuur). We gaan ons model dus uitbreiden met code om deze macroscopische eigenschappen te berekenen.
Eerst nemen we alle delen over van de code die we opnieuw moeten gebruiken:
class voor particles
functies voor detecteren botsingen
(toelichten van een snellere manier van programmeren).
Daarna voegen we de code toe voor de nieuwe macroscopische eigenschappen:
een functie schrijven voor de temperatuur
een functie schrijven voor de druk
En dan maken we een simulatie, controleren we de resultaten en verbeteren we eventueel de code.
Externe bronnen¶
Bij het maken van deze module kun je de Feynman lectures on Physics erg goed gebruiken. We bevelen aan:
The Kinetic Theory of Gases voor het afleiden van de druk, en het botsingsmodel.
Laden van alle code die we al ontwikkeld hebben¶
Eerst roepen we de juiste pakketten van Python aan en bepalen we de waardes van de constanten van onze simulatie.
# ruimte voor uitwerking
import numpy as np
import matplotlib.pyplot as plt
from matplotlib.animation import FuncAnimation
BOX_SIZE_0 = 10 #m # Hoogte en breedte startvolume (in vul je gekozen eenheid in)
N = 40 # Aantal deeltjes
V_0 = 1 #m/s # Startsnelheid van deeltjes (vul je gekozen eenheid in)
RADIUS = 0.3 #nm # Straal van moleculen
DT = 0.1*RADIUS/V_0 #s # Tijdstap om geen botsing te missen
# met deze waarden ( die niet zo realistisch zijn) werkt de simulatie goed en snel.
De klasse voor de gasmoleculen en de functies voor hun onderlinge interactie:
class ParticleClass:
def __init__(self, m, v, r, R):
""" maakt een deeltje (constructor) """
self.m = m
self.v = np.array(v, dtype=float)
self.r = np.array(r, dtype=float)
self.R = R
def update_position(self):
""" verandert positie voor één tijdstap """
self.r += self.v * DT
@property
def momentum(self):
return self.m * self.v
@property
def kin_energy(self):
return 1/2 * self.m * np.dot(self.v, self.v)
def collide_detection(p1: ParticleClass, p2: ParticleClass) -> bool:
""" Geeft TRUE als de deeltjes overlappen """
dx = p1.r[0] - p2.r[0]
dy = p1.r[1] - p2.r[1]
rr = p1.R + p2.R
return dx**2+dy**2 < rr**2
def particle_collision(p1: ParticleClass, p2: ParticleClass):
""" past snelheden aan uitgaande van overlap """
m1, m2 = p1.m, p2.m
delta_r = p1.r - p2.r
delta_v = p1.v - p2.v
dot_product = np.dot(delta_r, delta_v)
# Als deeltjes van elkaar weg bewegen dan geen botsing
if dot_product >= 0: # '='-teken voorkomt ook problemen als delta_r == \vec{0}
return
distance_squared = np.dot(delta_r, delta_r)
# Botsing oplossen volgens elastische botsing in 2D
p1.v -= 2 * m2 / (m1 + m2) * dot_product / distance_squared * delta_r
p2.v += 2 * m1 / (m1 + m2) * dot_product / distance_squared * delta_rHet volume met de ‘oude’ randvoorwaarden. Dit zijn niet de randvoorwaarden van het vorige werkblad, maar de randvoorwaarden die je eerder hebt gebruikt. Hierbij botsen de deeltjes elastisch met de wanden van het volume.
def box_collision(particle: ParticleClass):
''' botsing met harde wanden '''
if abs(particle.r[0]) + particle.R > BOX_SIZE_0/2:
particle.v[0] = -particle.v[0] # Omdraaien van de snelheid
particle.r[0] = np.sign(particle.r[0]) * (BOX_SIZE_0/2 - particle.R) # Zet terug net binnen box
if abs(particle.r[1]) + particle.R > BOX_SIZE_0/2:
particle.v[1] = -particle.v[1]
particle.r[1] = np.sign(particle.r[1]) * (BOX_SIZE_0/2 - particle.R) Het uitvoeren en samennemen van deze functies over een lijst met deeltjes:
def create_particles(particles):
""" Leegmaken en opnieuw aanmaken van deeltjes in lijst """
particles.clear()
for i in range(N):
vx = np.random.uniform(-V_0, V_0)
vy = np.random.choice([-1, 1]) * np.sqrt(V_0**2 - vx**2)
pos = np.random.uniform(-BOX_SIZE_0/2 + RADIUS, BOX_SIZE_0/2 - RADIUS, 2)
particles.append(ParticleClass(m=4.81*10**-26, v=[vx, vy], r=pos, R=RADIUS))
# note dat deze handle_collisions functie anders is dan we gedaan in brownian motion
# controleer zelf welke van de twee functies sneller is (wat, zoals gezegd, sterk afhangt van het aantal deeltjes!)
def handle_collisions(particles):
""" alle onderlinge botsingen afhandelen voor deeltjes in lijst """
num_particles = len(particles)
for i in range(num_particles):
for j in range(i+1, num_particles):
if collide_detection(particles[i], particles[j]):
particle_collision(particles[i], particles[j])
def handle_walls(particles):
""" botsing met wanden controleren voor alle deeltjes in lijst """
for p in particles:
box_collision(p)
# de eigenlijke stappen in de simulatie
def take_time_step(particles):
""" zet tijdstap voor een lijst deeltjes en verwerk alle botsingen onderling en met wanden """
for p in particles:
p.update_position()
handle_collisions(particles)
handle_walls(particles)
Het draaien van een eerste simulatie ter controle¶
Laten we het eerst zo eenvoudig mogelijk maken en controleren of het lukt om honderd tijdstappen te zetten met de hierboven gedefinieerde functies. Als resultaat beperken we ons tot het plotten van de posities van de deeltjes en hun snelheden.
particles = []
create_particles(particles)
# doorlopen van de simulatie
for i in range(100):
take_time_step(particles)
# plotten van de positie van de deeltjes en hun snelheid als vector
plt.figure()
plt.xlabel('x')
plt.ylabel('y')
plt.gca().set_aspect('equal')
plt.xlim(-BOX_SIZE_0/2, BOX_SIZE_0/2)
plt.ylim(-BOX_SIZE_0/2, BOX_SIZE_0/2)
for p in particles:
plt.plot(p.r[0], p.r[1], 'k.', ms=15)
plt.arrow(p.r[0], p.r[1], p.v[0], p.v[1],
head_width=0.05, head_length=0.1, color='red')
plt.show()
Temperatuur¶
Het boek behandelt de microscopische formules helemaal niet, maar de thermische energie van een gas is niets anders dan de statistisch gemiddelde kinetische energie van de deeltjes waaruit het gas bestaat. Nu is er van alles te zeggen over deze statistiek, maar voor nu gaan we daar even aan voorbij. Dat is onderwerp van het volgende werkblad.
De temperatuur wordt gegeven door:
Hierbij is
de constante van Boltzmann ()
het aantal vrijheidsgraden (het aantal dimensies waarin het gas kan bewegen)
de temperatuur (in )
de massa van de deeltjes (in )
de snelheid van de deeltjes (in )
def temperature(particles) -> float:
temp = 0.0
boltzmann = 1.380649*10**-23
gem_Ekin = sum(p.kin_energy for p in particles)/ N
temp = gem_Ekin / boltzmann
return temp
print(temperature(particles))
0.0017419344091076003
# ruimte voor uitwerking
particles = []
temperatures = np.zeros(100, dtype=float)
tijden = np.linspace(1, 100, 100)
create_particles(particles)
for i in range(100):
take_time_step(particles)
temp_per_tijd = temperature(particles)
temperatures[i] = temp_per_tijd
plt.figure()
plt.xlabel('$Tijd$ (s)')
plt.ylabel('$Temperatuur$ (K)')
plt.plot(tijden*DT, temperatures,'g-')
plt.show()
Druk¶
De druk van een gas is lastiger te berekenen dan de temperatuur. Het is letterlijk de druk van de gasmoleculen tegen de wanden van het volume.
Hierbij is:
de druk (hoofdletter om te onderscheiden t.o.v. impuls)
het oppervlak van de wand (voor de 3D situatie)
de lengte van de wand (voor de 2D situatie)
de impuls van het gasdeeltje
In de laatste stap hebben we de afgeleide vervangen door het verschil over een tijdstap, omdat die informatie makkelijk uit onze simulatie te halen is. Om de druk op de wand te bepalen, moeten we dus de verandering van de impuls van de wand bepalen. In het Nederlands wordt de verandering van impuls ook wel ‘stoot’ genoemd. Onhandig is dat de Engelse term hiervoor ‘impulse’ is.
De wand in ons experiment staat natuurlijk stil, maar ook hier geldt de wet van behoud van impuls (let op: dit is de Nederlandse impuls, die in het Engels ‘momentum’ heet).
We kunnen dus kijken naar de verandering van impuls van de moleculen op het moment dat deze botsen met de wand.
Daarvoor maken we een nieuwe versie van de functie handle_walls die voor het afhandelen van deze botsing wordt aangeroepen.
We kiezen ervoor om de botsingen met de wanden hierbij te splitsen in twee functies: eentje voor de verticale wanden en een voor de horizontale wanden. Dat lijkt nu nog wat overdreven, maar als het model straks verder wordt uitgebreid houdt dit de code het meest overzichtelijk.
impulse_outward = 0.0
pressure = 0.0
def top_down_collision(particle: ParticleClass):
global impulse_outward
if abs(particle.r[1]) + particle.R > BOX_SIZE_0 / 2:
particle.r[1] = np.sign(particle.r[1]) * (BOX_SIZE_0/2 - particle.R)
impulse_outward += abs(particle.momentum[1]) * 2
particle.v[1] *= -1
def left_right_collision(particle: ParticleClass):
global impulse_outward
if abs(particle.r[0]) + particle.R > BOX_SIZE_0 / 2:
particle.r[0] = np.sign(particle.r[0]) * (BOX_SIZE_0/2 - particle.R)
impulse_outward += abs(particle.momentum[0]) * 2
particle.v[0] *= -1
def handle_walls(particles):
""" botsing met wanden controleren voor alle deeltjes in lijst en bepaling druk """
global pressure, impulse_outward # om pressure buiten de functie te kunnen gebruiken
impulse_outward = 0.0
for p in particles:
left_right_collision(p)
top_down_collision(p)
pressure = (impulse_outward) / (4 * BOX_SIZE_0 * DT) # omtrek volume is oppervlak (2D sim)
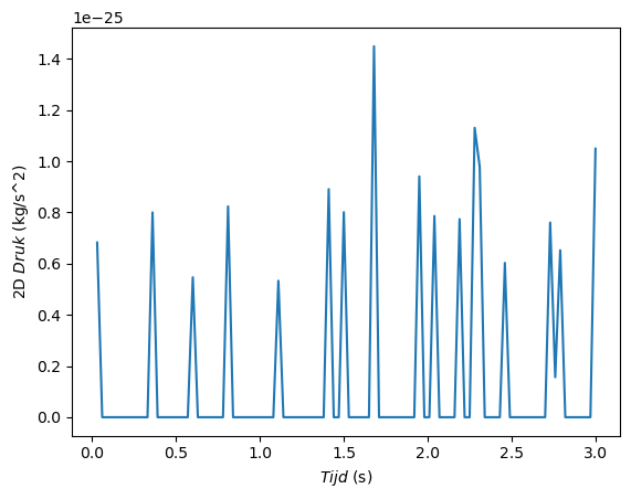
Het zijn weinig deeltjes, waardoor het resultaat chaotischer is.
particles = []
drukwaarden = np.zeros(100, dtype=float)
tijden2 = np.linspace(1, 100, 100)
create_particles(particles)
#array maken
for i in range(100):
take_time_step(particles)
drukwaarden[i] = pressure
#plot grafiek
plt.figure()
plt.xlabel('$Tijd$ (s)')
plt.ylabel('2D $Druk$ (kg/s^2)')
plt.plot(tijden2*DT, drukwaarden)
plt.show()
Verbeteren van code: middelen¶
De grafiek voor de druk bestaat uit een achtergrond op de waarde 0 en daarop een serie scherpe pieken. Een piek komt overeen met een tijdstap waar er toevallig een atoom met de wanden botst. Om deze grafiek meer constant te maken kunnen we het aantal deeltjes sterk verhogen door een veel groter volume te modelleren, maar dat kost ons veel meer rekenkracht.
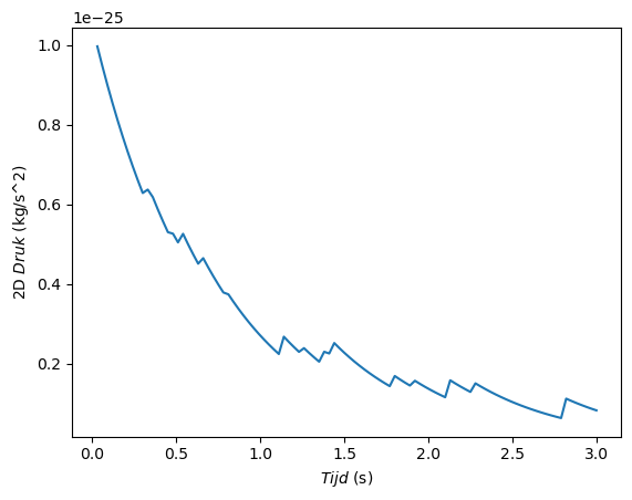
Een goedkoper alternatief bestaat uit het middelen van de druk over de tijd. Fysisch is daar geen echte reden voor, maar ook meetinstrumenten in het laboratorium bepalen hun meetwaarde gedurende een tijdsinterval om hun ruis te verlagen.
In de code doen we dit door de druk in de -de tijdstap () niet volledig te laten bepalen door de druk tijdens de tijdstap waarin de simulatie plaatsvindt (), maar door de druk in de vorige tijdstap () mee te nemen.
Door de factoren op deze manier netjes te kiezen, verandert de netto waarde voor de druk niet want voor geldt:
Merk op dat een waarde ons weer terugbrengt bij een simulatie voor de druk zonder exponentieel voortschrijdend gemiddelde. Daarbij, kleine waarden voor (0.01-0.1) leveren sterke demping op. Het signaal wordt ‘smooth’ maar reageert traag op veranderingen in de echte druk. Voor grotere waarden voor geldt dat er weinig demping is.
def handle_walls(particles):
""" botsing met wanden controleren voor alle deeltjes in lijst en gemiddeld bepaling druk """
global pressure, impulse_outward # om pressure buiten de functie te kunnen gebruiken
impulse_outward = 0.0
for p in particles:
left_right_collision(p)
top_down_collision(p)
alpha = 0.05
pressure = alpha * impulse_outward / (4 * BOX_SIZE_0 * DT) + (1-alpha) * pressure # omtrek volume is oppervlak (2D sim)# # RUIMTE VOOR GEKOPIEERDE FUNCTIE
particles = []
drukwaarden = np.zeros(100, dtype=float)
tijden2 = np.linspace(1, 100, 100)
create_particles(particles)
#array maken
for i in range(100):
take_time_step(particles)
drukwaarden[i] = pressure
#plot grafiek
plt.figure()
plt.xlabel('$Tijd$ (s)')
plt.ylabel('2D $Druk$ (kg/s^2)')
plt.plot(tijden2*DT, drukwaarden)
plt.show()
Met de middeling kan je beter zien wat de gemiddelde waarde voor de druk in dit systeem is. Als dit voor jouw simulatie lastig is kan je de factor alpha aanpassen in de functie 'handle_walls`, zodat je over een langere periode het gemiddelde neemt. Hou daarbij wel rekening met de eis in bovenstaande formule
Om te voorspellen welke waarde de druk hier dan wel krijgt, moeten we de formule verder ontwikkelen. We hebben al gezien dat de druk ten gevolge van de stoot op de wand werd gegeven door:
We moeten dit natuurlijk over alle deeltjes sommeren, maar ook bepalen hoe vaak een deeltje in de tijd meedoet. De in bovenstaande formule wordt dan de tijd tussen twee botsingen voor een enkel deeltje (=). Dan is de druk voor alle deeltjes samen:
Omdat het systeem geen voorkeur heeft voor snelheden in de of de -richting kunnen we stellen dat , zodat in twee dimensies geldt dat . Daarmee moet de waarde voor de druk dus gelijk zijn aan:
# -*- coding: utf-8 -*-
"""
Berekening van de theoretische druk in 2D voor het gegeven systeem
"""
# parameters
m = 4.81e-26 # massa deeltje [kg]
N = 6.022e23 * 1.63 # aantal deeltjes (~1.63 mol)
A = 0.4 # oppervlakte [m^2]
k_B = 1.38e-23 # Boltzmannconstante [J/K]
T = 300 # temperatuur [K]
v_squared_gem = 2 * k_B * T / m
Druk = (m * N / (2 * A)) * v_squared_gem
# Omzetten naar bar
Druk_bar = Druk / 1e5
print(f"Gemiddelde kwadratische snelheid: {v_squared_gem:.2e} m^2/s^2")
print(f"Theoretische druk (Pa): {Druk:.2e} Pa")
print(f"Theoretische druk (bar): {Druk_bar:.2f} bar")
Gemiddelde kwadratische snelheid: 1.72e+05 m^2/s^2
Theoretische druk (Pa): 1.02e+04 Pa
Theoretische druk (bar): 0.10 bar
In [de formule voor de tweedimensionale druk] kan je de structuur van de ideale gaswet herkennen.